We are reorganizing the website – some things might look strange.
Zotonic
  • Search
  • User Guide
  • Developer Guide
  • Cookbooks
  • Reference
  • Articles and Video
  • Made with Zotonic
  • Demo
  • User Guide
    • CMS
    • The Zotonic data model
    • User management
    • Issues and features
  • Developer Guide
    • Introduction
    • Getting Started
    • Docker
    • Directory structure
    • Sites
    • The Status site
    • Controllers
    • Dispatch rules
    • Resources
    • Templates
    • CSS classes used in templates
    • Media
    • Icons
    • Forms and validation
    • Search
    • Translation
    • Wires
    • Access control
    • Modules
    • Notifications
    • Browser/server interaction
    • E-mail handling
    • Command-line shell
    • Logging
    • Testing sites
    • Deployment
    • Troubleshooting
    • Contributing to Zotonic
    • Release Notes
    • Upgrade notes
  • Cookbooks
    • Admin cookbook
    • Frontend cookbook
    • Just enough…
    • Other cookbooks
    • Shell cookbook
  • Reference
    • Modules
    • Actions
    • Controllers
    • Filters
    • Tags
    • Global template variables
    • Models
    • Validators
    • Notifications
    • Installation requirements
    • Configuration
    • Command-line
  • Glossary

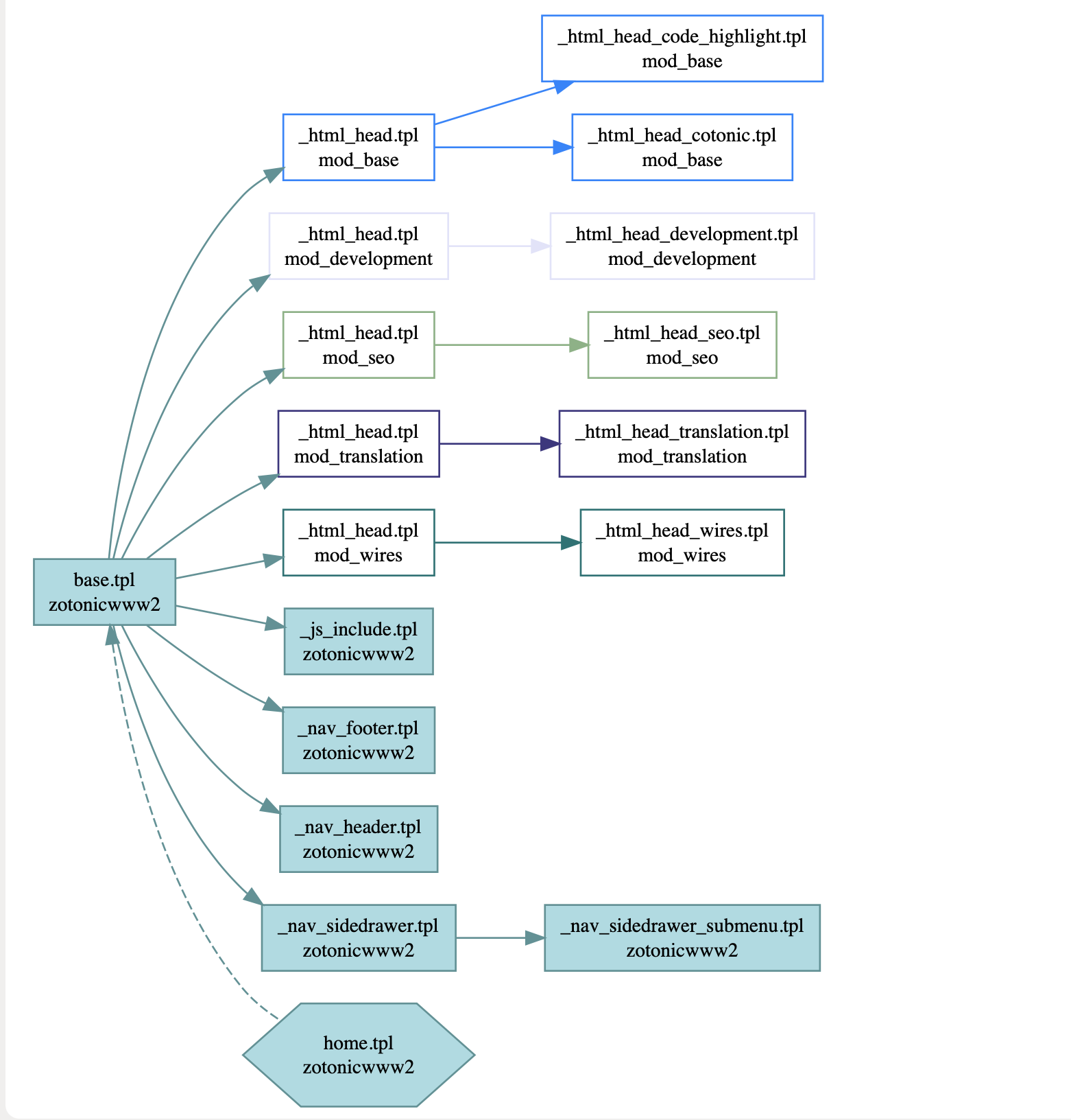
Template dependency graph of zotonic.com home page

Template dependency graph of zotonic.com home page

image/png 261.2 KB

Download in new window

Latest in Image

Set category & content group dialog

Set category & content group dialog

Screenshot 2023-11-21 at 09.37.53.png

Screenshot 2023-11-21 at 09.37.53.png

Select all collaboration groups

Select all collaboration groups

Selecting all collaboration groups

Selecting all collaboration groups

Selecting a collaboration group

Selecting a collaboration group

Adding members to collaboration groups

Adding members to collaboration groups

Define ACL rules for Collaboration Groups

Define ACL rules for Collaboration Groups

DSC01500.jpeg

DSC01500.jpeg

DSC02958.JPG

DSC02958.JPG

IMG_5155.jpeg

IMG_5155.jpeg

Template debugging options

Template debugging options

Live tracing of templates

Live tracing of templates

Template dependency graph of zotonic.com home page

Template dependency graph of zotonic.com home page

DSC07845.jpeg

DSC07845.jpeg

Site listing on Zotonic status site

Site listing on Zotonic status site

DSC06474.jpeg

DSC06474.jpeg

Status site welcome screen

Status site welcome screen

Screenshot 2022-03-31 at 16.25.58.png

Screenshot 2022-03-31 at 16.25.58.png

DSC00151.jpeg

DSC00151.jpeg

DSC00161.jpeg

DSC00161.jpeg
GitHub © 2026 Zotonic